

設備簡介:
美淼利用自主研發的無機陶瓷超濾膜精密過濾技術、膜電容式電吸附去離子除鹽技術、臭氧/紫外線消毒殺菌等核心水處理關鍵技術,開發標準化模塊化組合的工藝單元,針對不同水源類型及水質情況,可“因水制宜”地快速選擇標準模塊組合處理來保障飲水安全,當后期水源水質發生波動,亦可實現快速拆除及更換,杜絕傳統工程永久式的無法分割更換的問題。該設備配備智能水管家系統,融入全過程監測預警功能、數據庫分析管理,設備運行、操作、維護均為一鍵式操作,運行信息、水質信息實時分析,充分保障設備安全、飲水安全。

設備參數:

工藝流程:


設備優勢:
1. 出水水質優于《生活飲用水衛生標準》(GB5749-2006)
2. 零土建工程,全面降低綜合成本,較傳統工程實現運輸量降低50%,施工周期降低70%,較傳統工藝占地面積節省45%,運行成本降低25%。
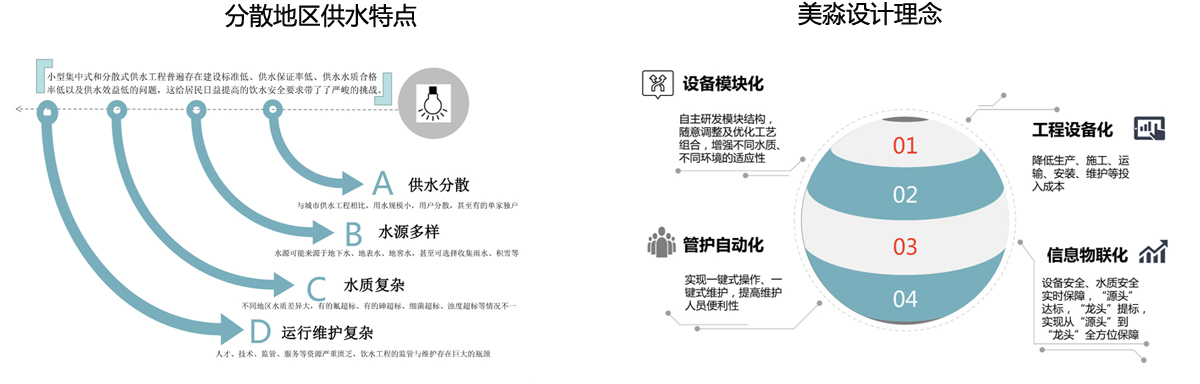
3. 模塊化組合的工藝單元,針對不同水源類型及水質情況,“應水制宜”的快速選擇標準模塊組合處理,當后期水源水質發生波動,可實現快速拆除及更換,杜絕傳統工程永久式的無法分割更換的問題。
4. 所有耗材均為美淼自主研制,基本無需培訓即可實現自主DIY維護,較傳統復雜結構更換時間可縮短95%。
5. 配備Maymuse-IWH01智能水管家系統,融入全過程監測預警功能、數據庫分析管理,設備運行、操作、維護均為一鍵式操作,運行信息,水質信息實時分析。
6. 環境友好,不添加任何藥劑,無二次污染。
應用領域:

邊防哨所 部隊營房 島礁 分散式農村 軍隊 牧區 山區